LaplaceDistribution[μ,β]
represents a Laplace double-exponential distribution with mean μ and scale parameter β.
represents a Laplace double-exponential distribution with mean 0 and scale parameter 1.
LaplaceDistribution
LaplaceDistribution[μ,β]
represents a Laplace double-exponential distribution with mean μ and scale parameter β.
represents a Laplace double-exponential distribution with mean 0 and scale parameter 1.
Details
- The Laplace distribution gives the distribution of the difference between two independent random variables with identical exponential distributions.
- LaplaceDistribution allows μ to be any real number and β to be any positive real number.
- LaplaceDistribution allows μ and β to be any quantities of the same unit dimensions. »
- LaplaceDistribution can be used with such functions as Mean, CDF and RandomVariate. »
Background & Context
- LaplaceDistribution[μ,β] represents a statistical distribution defined and supported on the set
of real numbers and parametrized by a real number μ (called the "mean" of the distribution) and by a positive real number β (called a "scale parameter"). Overall, the probability density function (PDF) of a Laplace distribution is unimodal with a single "peak" (i.e. a global maximum), though its overall shape (its height and the horizontal location of its maximum) is determined by the values of μ and β. In addition, the tails of the PDF are "thin" in the sense that the PDF decreases exponentially rather than algebraically for large values of
. (This behavior can be made quantitatively precise by analyzing the SurvivalFunction of the distribution.) The Laplace distribution is sometimes referred to as the double-exponential distribution (not to be confused with GumbelDistribution, which may also be called doubly-exponential) and the zero-argument form LaplaceDistribution[] (which is equivalent to LaplaceDistribution[0,1]) is sometimes called the standard Laplace distribution. - The Laplace distribution dates back to 1774 to the work of French mathematician Pierre Laplace as the distribution whose likelihood function (Likelihood) is maximized by setting the mean
equal to the median of the observed values of an odd number of independent and identically distributed (I.I.D.) random variables. Probabilistically, the Laplace distribution models the difference between two independent random variables with identical exponential distributions, and it also plays an important role in the theory of Brownian motion as a model corresponding to random times that are exponentially distributed. In modern times, the Laplace distribution models a number of phenomena across a wide spectrum of fields including computing, regression analysis, signal processing, finance, and microbiology. - RandomVariate can be used to give one or more machine- or arbitrary-precision (the latter via the WorkingPrecision option) pseudorandom variates from a Laplace distribution. Distributed[x,LaplaceDistribution[μ,β]], written more concisely as xLaplaceDistribution[μ,β], can be used to assert that a random variable x is distributed according to a Laplace distribution. Such an assertion can then be used in functions such as Probability, NProbability, Expectation, and NExpectation.
- The probability density and cumulative distribution functions for Laplace distributions may be given using PDF[LaplaceDistribution[μ,β],x] and CDF[LaplaceDistribution[μ,β],x]. The mean, median, variance, raw moments, and central moments may be computed using Mean, Median, Variance, Moment, and CentralMoment.
- DistributionFitTest can be used to test if a given dataset is consistent with a Laplace distribution, EstimatedDistribution to estimate a Laplace parametric distribution from given data, and FindDistributionParameters to fit data to a Laplace distribution. ProbabilityPlot can be used to generate a plot of the CDF of given data against the CDF of a symbolic Laplace distribution and QuantilePlot to generate a plot of the quantiles of given data against the quantiles of a symbolic Laplace distribution.
- TransformedDistribution can be used to represent a transformed Laplace distribution, CensoredDistribution to represent the distribution of values censored between upper and lower values, and TruncatedDistribution to represent the distribution of values truncated between upper and lower values. CopulaDistribution can be used to build higher-dimensional distributions that contain a Laplace distribution, and ProductDistribution can be used to compute a joint distribution with independent component distributions involving Laplace distributions.
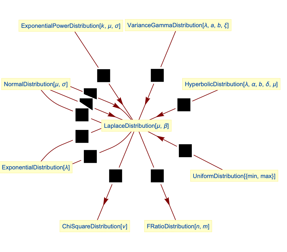
- LaplaceDistribution is closely related to a number of other distributions. For example, LaplaceDistribution can be thought of as a combination of two instances of ExponentialDistribution spliced together at
, and hence ExponentialDistribution can be obtained as a transformation (TransformedDistribution) of LaplaceDistribution. ChiSquareDistribution and FRatioDistribution are also transformations of LaplaceDistribution, while LaplaceDistribution can be obtained as a transformation of UniformDistribution, as a limiting case of HyperbolicDistribution (in the sense that the PDF of LaplaceDistribution[μ,β] is precisely the same as that of HyperbolicDistribution[1/β,0,δ,μ] as
), and as a special case of both ExponentialPowerDistribution and VarianceGammaDistribution. LaplaceDistribution is also related to NormalDistribution, RayleighDistribution, BernoulliDistribution, StableDistribution, CauchyDistribution, ChiDistribution, and GammaDistribution.
Examples
open all close allBasic Examples (4)
Scope (7)
Generate a sample of pseudorandom numbers from a Laplace distribution:
Compare its histogram to the PDF:
Distribution parameters estimation:
Estimate the distribution parameters from sample data:
Compare a density histogram of the sample with the PDF of the estimated distribution:
Skewness and kurtosis of Laplace distribution are constant:
Different moments with closed forms as functions of parameters:
Closed form for symbolic order:
Closed form for symbolic order:
Closed form for symbolic order:
Consistent use of Quantity in parameters yields QuantityDistribution:
Applications (2)
Data packets are arriving via two channels. Waiting times for each channel are exponentially distributed with the same parameter
per second. Find the distribution of the waiting time between packets:
Find the probability of waiting time between the packets to be greater than 6 seconds:
Simulate waiting times between packets coming from both channels:
The difference of flood stages between river stations A and B in a year has been estimated to follow a Laplace distribution with
feet and
feet. Find the probability that the difference is greater than 15 feet:
Find the probability of positive difference:
Find the mean and standard deviation of the difference of flood stages:
Properties & Relations (14)
Laplace distribution is closed under translation and scaling by a positive factor:
Relationships to other distributions:
Halves of a Laplace distribution are proportional to ExponentialDistribution densities:
The difference of two variates from ExponentialDistribution follows Laplace distribution:
ExponentialDistribution is a transformation of Laplace distribution:
Laplace distribution is a special case of ExponentialPowerDistribution:
Laplace distribution is a special case of VarianceGammaDistribution:
If
,
,
, and
are independent and are normally distributed, then
is Laplace distributed:
If
,
,
, and
are independent and are normally distributed, then
is Laplace distributed:
ChiSquareDistribution is a transformation of Laplace distribution:
For the sum of
such variables:
FRatioDistribution is a transformation of Laplace distribution:
Laplace distribution is a transformation of UniformDistribution:
LaplaceDistribution is the limiting case of HyperbolicDistribution of
when
and
:
Laplace distribution is a parameter mixture of a NormalDistribution with RayleighDistribution:
Possible Issues (2)
LaplaceDistribution is not defined when μ is not a real number:
LaplaceDistribution is not defined when β is not a positive real number:
Substitution of invalid parameters into symbolic outputs gives results that are not meaningful:
See Also
Tech Notes
Related Guides
Text
Wolfram Research (2007), LaplaceDistribution, Wolfram Language function, https://reference.wolfram.com/language/ref/LaplaceDistribution.html (updated 2016).
CMS
Wolfram Language. 2007. "LaplaceDistribution." Wolfram Language & System Documentation Center. Wolfram Research. Last Modified 2016. https://reference.wolfram.com/language/ref/LaplaceDistribution.html.
APA
Wolfram Language. (2007). LaplaceDistribution. Wolfram Language & System Documentation Center. Retrieved from https://reference.wolfram.com/language/ref/LaplaceDistribution.html
BibTeX
@misc{reference.wolfram_2025_laplacedistribution, author="Wolfram Research", title="{LaplaceDistribution}", year="2016", howpublished="\url{https://reference.wolfram.com/language/ref/LaplaceDistribution.html}", note=[Accessed: 11-December-2025]}
BibLaTeX
@online{reference.wolfram_2025_laplacedistribution, organization={Wolfram Research}, title={LaplaceDistribution}, year={2016}, url={https://reference.wolfram.com/language/ref/LaplaceDistribution.html}, note=[Accessed: 11-December-2025]}